Bỏ qua nội dung
Trang chủ
Tổng quan
Khoa học
Khoa học Y
Khoa học Dược
Công nghệ
Phòng khám chuyên gia VIMP – Y Dược Bách Phương
Y Dược thường thức
Chăm sóc giảm nhẹ
Tản mạn y dược
Đào tạo
Hợp tác
Đề tài đặt hàng
Sự kiện – Tin tức
Dự án
Báo chí nói về chúng tôi
Liên hệ
Tổng quan
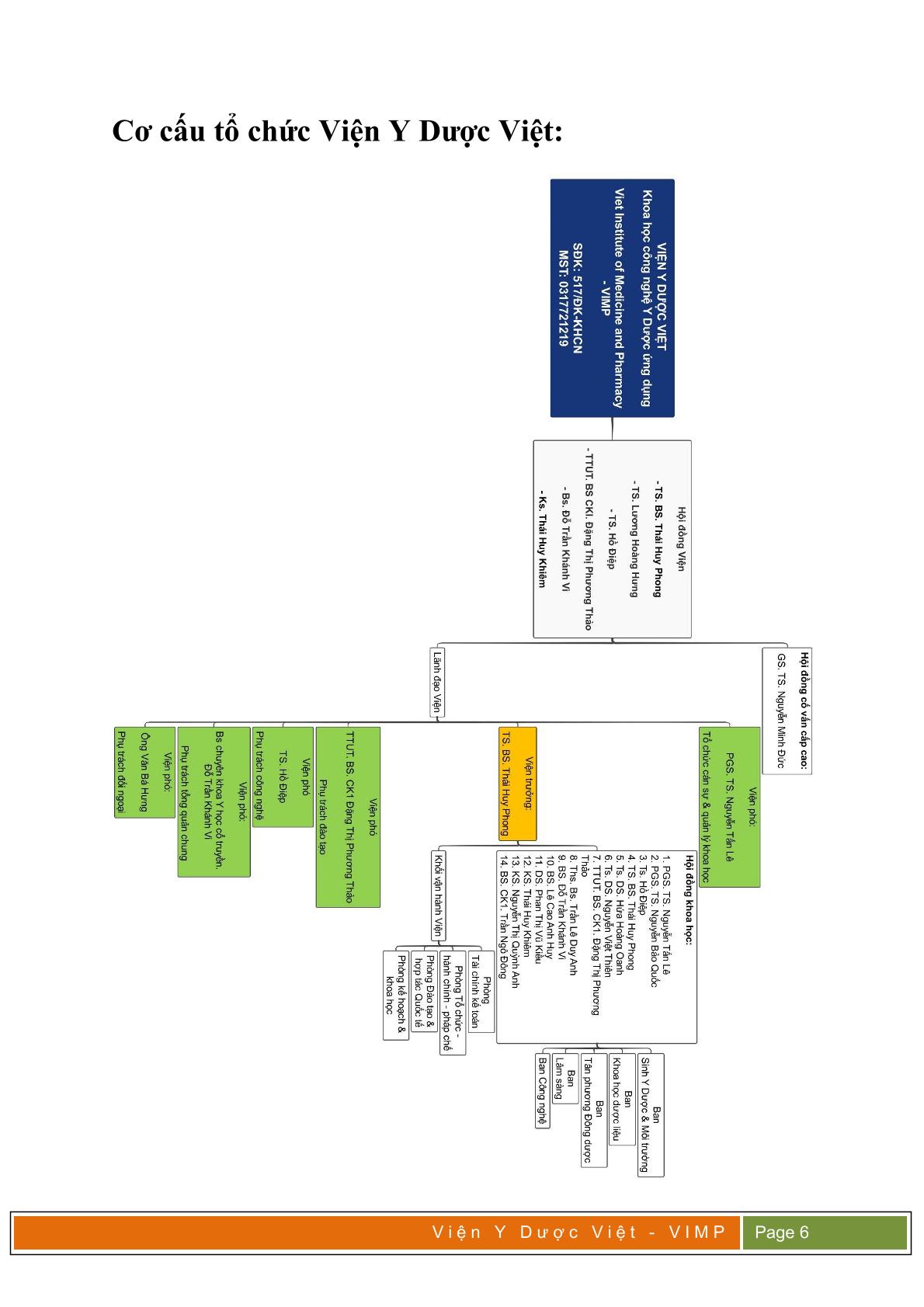
HỒ SƠ NĂNG LỰC VIỆN Y DƯỢC VIỆT
Đã sao chép link bài viết!
Lượt xem:
106
Trang chủ
Tổng quan
Khoa học
Khoa học Y
Khoa học Dược
Công nghệ
Phòng khám chuyên gia VIMP – Y Dược Bách Phương
Y Dược thường thức
Chăm sóc giảm nhẹ
Tản mạn y dược
Đào tạo
Hợp tác
Đề tài đặt hàng
Sự kiện – Tin tức
Dự án
Báo chí nói về chúng tôi
Liên hệ
-